projects
Bridge
MARCH 2025
A mindfulness and journaling ritual that connects who you are today with who you’re becoming. Each night, write a letter to your tomorrow—filled with reflections, lessons, and intentions. When morning comes, start with clarity and purpose.Sign up for early access to Bridge here.


Bluesearch
FEBRUARY 2025
Bluesearch is an AI research assistant designed to streamline scholarly research in the humanities. By integrating with the University of Michigan Library system, it helps students refine their topics, narrow their searches, and discover relevant sources.Not affiliated with the University of Michigan—a project in progress.

Empower Michigan
JANUARY 2025
Brand Identity for Empower Michigan's bold and student-driven campaign for the University of Michigan's Central Student Government. Empower Michigan is a diverse, apolitical party founded to advance the interests of all students at the University of Michigan. Empower Michigan successfully elected Eric Veal and Lucas Korn as CSG President and Vice President with a majority of votes.

BallotWise
JULY 2024
Visual Design & Brand Identity for BallotWise, a new nonpartisan tool aimed at helping undecided and non-politically engaged voters learn more about the candidates on their ballot and their stance on key issues, empowering them to make informed decisions before Election Day.BallotWise is featured in:

Young Feminist Party
JULY 2021 - NOW
Visual Design & Brand Identity for the Young Feminist Party, a nationwide, youth-led social movement advocating for gender equality. Created the brand from the ground up for the web, social, and physical print. Most recently, our #ERANOW campaign successfully pressured President Biden and his administration into recognizing the Equal Rights Amendment as the 28th Amendment to the U.S. Constitution.The Young Feminist Party is featured in:

EECS 183 Elevators
DECEMBER 2024
For our EECS 183 final project, my team and I developed an advanced algorithm to play Elevators, leveraging machine learning and neural network principles to optimize performance. Our approach earned us the grand prize at the final project showcase.

ERA Centennial Convention
JULY 2023
Visual Design for the ERA Centennial Convention, a joint effort between the Young Feminist Party, Colombia Law School, ERA Coalition, National Organization of Women, and more in Seneca Falls, NY celebrating the Equal Rights Amendment's 100th anniversary.

ROAM
DECEMBER 2022
UI/UX Design & Brand Identity for ROAM, a new marketplace for the metaverse putting creators first. ROAM is a place for artists to share, sell, and protect their 3D assets and models.

Stately Credit
MARCH 2022
UI/UX Design for Stately Credit, an up-and-coming startup in the financial space. Created both a web and mobile optimized experience for consumer banking and borrowing.

THOYEN Redesign
FEBRUARY 2021
UI/UX Design for THOYEN, a platform-based freelance service app connecting customers to college students looking to earn extra income.

ONE Finance Redesign
DECEMBER 2020
UI/UX Concept Design for ONE Finance, a neobank now owned by Walmart.

Miscellaneous Design
Selected, one-off design work not part of a project. Click to enlarge.
you've made it this far—reach out and say hi! 👋jason is currently reading On Earth We're Briefly Gorgeous by Ocean Vuong.© 2024 Jason Zhang.

Empower Michigan
JANUARY 2025
When I was brought on to design the brand for Empower Michigan, a political party running for Central Student Government at the University of Michigan, the challenge was clear: create a bold, accessible, and unifying visual identity that communicates the campaign’s ambitious, equity-driven platform across formats—from flyers and social posts to full-screen digital slides.The campaign’s policy priorities, rooted in themes of accessibility, advocacy, affordability, and student wellness, deeply informed the design. I developed a visual identity that reflected these pillars, emphasizing community, clarity, and confidence.
The Dotted M
At the heart of the brand is a custom-rendered “M” built entirely from bold yellow dots—a modern, stylized twist on the University of Michigan’s iconic block M. But this isn’t just a design choice for aesthetic’s sake. Each dot represents a separate part of a larger system: distinct ideas, communities, and lived experiences that come together to form a unified whole.This visual metaphor aligns perfectly with Empower Michigan’s mission—to bring together students from across campus in pursuit of shared goals like accessibility, wellness, and equity. Just as the dots form a cohesive symbol, the party is built on the belief that meaningful change happens when different voices collaborate. It reflects policies that emphasize intersectional representation, cross-campus advocacy, and student-led coalition building—from partnerships with student organizations to initiatives promoting commuter, graduate, and marginalized student inclusion.The dotted “M” embodies the campaign’s ethos: unity through collective action, and strength through diversity.
Bold, Flexible, Recognizable
The typography is clean, heavy, and confident—matching the assertiveness of Empower’s policy priorities, like expanding reproductive care access and pushing for greater campus safety at night. I used Michigan’s official maize and blue but applied them with high contrast and modern flair to distinguish the brand while keeping it unmistakably Michigan.The system was built to scale: it works across print, web, and social, including campaign slides, business cards, event signage, and Instagram graphics. This flexibility supports Empower’s approach to transparency and communication—ensuring that no matter where students encounter the brand, the message is cohesive and clear.
BallotWise
JULY 2024 - NOW
Visual Design & Brand Identity for BallotWise, a new nonpartisan tool aimed at helping undecided and non-politically engaged voters learn more about the candidates on their ballot and their stance on key issues, empowering them to make informed decisions before Election Day.A project created by students from:
About BallotWise
BallotWise is a civic engagement platform designed to empower undecided voters with accessible, personalized insights into the voting records of candidates on their ballots and a preview of their ballot. BallotWise breaks down each candidate's voting records records and real, tangible actions in Congress by providing easy-to-understand summaries of the bill alongside how they voted for it. BallotWise selects bills related to the 10 political issues that the New York Times/Siena Poll reports were front and center for the 2024 Election Cycle.Through this, BallotWise fosters transparency and accountability—voters can see a candidate's actions, not just their promises. It serves as a bridge for voters, especially young, low-income individuals in swing states, to develop informed voting plans based on their values and preferences. The platform’s mission is rooted in promoting informed civic participation and strengthening democracy.
BallotWise was featured in:
BallotWise works in 3 simple steps:
1. The user enters their zip code, with no account creation needed, so that we can communicate with the Google Civics API to gather the relevant races, candidates, and election data.2. The user sees a preview of their ballot on Election Day and can browse through each candidate, seeing how they've voted on real congressional bills on widely discussed issues for the 2024 Election Cycle. BallotWise provides a nonpartisan, easy-to-understand summary of what the bill aimed to do generated by OpenAI's GPT-4o and reviewed by a policy expert.3. The user can select who they'd like to vote for on Election Day and creates a personalized voting guide to take with them into the voting booth.
Crafting a Visual Identity
When developing the visual identity for BallotWise, I wanted to ensure that the brand felt approachable yet trustworthy. The challenge was to visually balance the seriousness of civic responsibility with an engaging, nonpartisan, and empowering design.
Colors for Nonpartisanship and TrustOne of the foundational decisions for BallotWise’s branding was the color palette. I selected a blend of red and blue gradients—symbolizing the bipartisan nature of political discourse in the U.S.—but ensured the hues met at a neutral midpoint. This gradient subtly reinforces the idea that BallotWise doesn’t lean left or right but sits at the center, presenting facts objectively. The use of a clean white backdrop amplifies clarity and mirrors the transparency at the core of the platform.
A Typeface for Credibility and AuthorityI chose a serif font, Geller, for the BallotWise logo and supporting materials to evoke a sense of trustworthiness, tradition, and intellectual rigor. Serif fonts are often associated with established institutions like newspapers and government organizations, making them a perfect fit for a platform dedicated to credible information. The font adds a layer of gravitas while remaining modern and legible.Geller is paired with Area, a sleek, modern sans-serif font to emphasize BallotWise's modern, technology-driven approach to civic engagement.
Adding Humanity and PersonalityThe standout feature of the logo is the “W,” which is crafted from two hand-drawn checkmarks. This design choice was intentional to humanize the brand and subtly allude to voting and civic engagement. The imperfect, hand-drawn style brings a sense of individuality and approachability, reminding users that the voting process is personal and that their unique voices matter. This detail sets BallotWise apart from the more sterile aesthetics of traditional civic tools.
Process and Evolution
Developing this brand identity involved multiple iterations and feedback loops. I began by sketching several concepts, some leaning more minimal and others more symbolic. Early versions of the logo leaned too heavily into modern sans-serif fonts, which felt clinical rather than empowering. After testing different layouts and color schemes, I returned to the serif typeface to anchor the design in trustworthiness.The checkmark “W” was also a later addition—introduced after reflecting on how to infuse the brand with more personality. By incorporating familiar civic symbols like the checkmark, the final logo became more recognizable and intuitive without being overly literal.
Every aspect of the visual identity reinforces BallotWise’s core message of accessible, unbiased information. The combination of trustworthy serif fonts, a humanized checkmark, and a neutral, unifying color scheme conveys a commitment to truth, transparency, and empowerment. The imagery of ballots and participation emphasizes that the platform is here to equip voters, not sway them. The overall brand feels informative yet personal—designed to resonate with voters looking for clarity amid the noise.The visual identity of BallotWise was built to reflect its nonpartisan mission while engaging its audience in a meaningful, approachable way. From the thoughtful use of color to the human-centered design choices, the brand embodies its role as a civic guide—trustworthy, empowering, and essential.
Additional Images
Young Feminist Party
JULY 2021 - NOW
As the Visual Designer for YFP, I led the organization’s complete rebrand, evolving our identity from Generation Ratify into a powerful youth-driven political movement advocating for the Equal Rights Amendment (ERA) and a wide range of feminist issues. This rebrand was not just a cosmetic change but a significant evolution of our purpose and the issues we champion. We transitioned from a narrow focus on the ERA’s ratification to a broader, intersectional agenda addressing reproductive rights, pay equity, and gender justice. With over 10,000 members and more than 30 active chapters across the country, YFP needed a bold, recognizable brand that could unify our national network while remaining adaptable for local chapters and campaigns.
Visual Design
Brand Concept & Visual IdentityI built the YFP brand from the ground up, emphasizing youth empowerment and grassroots organizing. At the heart of the brand is the umbrella icon—a deliberate reference to the ERA as an “umbrella amendment” that offers protections across a wide spectrum of issues, including workplace equality, educational access, and reproductive justice. The umbrella symbolizes both protection and solidarity, reflecting the breadth of issues that our movement covers.The YFP logo is designed to be punchy, memorable, and modular. I incorporated a distinctive cutout for the letter “O,” which can be customized for different purposes, such as representing local chapters, campaigns, or themed initiatives. This modularity ensures that YFP’s identity is both cohesive and dynamic, allowing our chapters and campaigns to have their own visual identity while remaining unmistakably part of the larger movement.
Brand Concept & Visual IdentityI built the YFP brand from the ground up, emphasizing youth empowerment and grassroots organizing. At the heart of the brand is the umbrella icon—a deliberate reference to the ERA as an “umbrella amendment” that offers protections across a wide spectrum of issues, including workplace equality, educational access, and reproductive justice. The umbrella symbolizes both protection and solidarity, reflecting the breadth of issues that our movement covers.The YFP logo is designed to be punchy, memorable, and modular. I incorporated a distinctive cutout for the letter “O,” which can be customized for different purposes, such as representing local chapters, campaigns, or themed initiatives. This modularity ensures that YFP’s identity is both cohesive and dynamic, allowing our chapters and campaigns to have their own visual identity while remaining unmistakably part of the larger movement.
Color Palette, Typography & Sub-BrandsThe brand’s color palette includes a mix of energetic and modern hues, such as Radiant Purple, ERA Green, and Vibrant Blue, alongside bold accent gradients that convey action, optimism, and resilience. The typography pairs statement-making headers with clean, accessible body text, prioritizing legibility and consistency across digital and print formats.In addition to the core brand, I created sub-brands for key YFP campaigns and initiatives. These sub-brands follow a similar design philosophy but have their own unique color schemes, visual motifs, and taglines to distinguish them while reinforcing YFP’s overarching mission. This approach ensures that large-scale campaigns—such as our voter education and reproductive rights initiatives—stand out while remaining visually tied to our identity.
Website RedesignAs part of the rebrand, I completely overhauled YFP’s website to reflect the new visual identity and create a more modern, user-friendly experience. I streamlined the site’s design to make information about our campaigns, chapters, and events more accessible while incorporating engaging visuals and calls to action to boost member engagement.
Social MediaIn addition to branding, I manage YFP’s social media presence, producing a steady stream of content that amplifies our message and mobilizes our audience. I create compelling graphics, videos, and digital assets for posts across Instagram, Twitter, and other platforms, using YFP’s distinct visual style to ensure brand recognition and consistency. My work emphasizes storytelling—whether it’s highlighting our members’ contributions, breaking down legislative updates, or creating calls to action for events.
Photography & Videography
I also develop content for in-person events, including flyers, banners, and promotional materials that help strengthen our physical presence at rallies, conferences, and community actions. My photography and videography capture the energy and diversity of our events, creating a visual archive that fuels our online presence and amplifies our grassroots work.
Since the launch of the rebrand, YFP’s online presence has grown substantially, with increased engagement across social media platforms and strengthened cohesion across our national network of chapters. Most recently, our Instagram account has surpassed 12,000 followers, and our website traffic has increased by over 300% following the rebrand. We've also built partnerships with partner organizations like Gen-Z for Change, FEMINIST, Colombia Law School, Women's March, the National Organization for Women, and more. Together, our network has a reach of over 7 million young people across America. The Young Feminist Party alone has over 2 million views each month.The modular, youth-driven design has empowered local chapters to create their own materials while staying aligned with YFP’s brand, fostering a sense of ownership and community. In the past year, we've launched over 15 new chapters across the continental US. Our refreshed visual identity has helped us not only grow our membership but also position YFP as a leading voice in the feminist movement.
EECS 183 Elevators
DECEMBER 2024
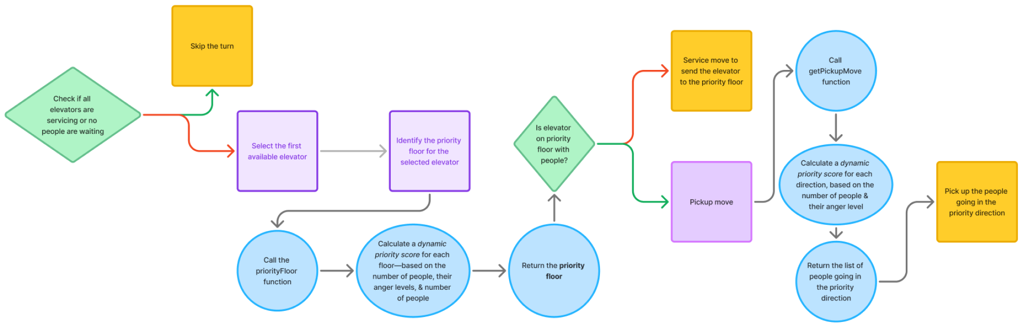
For our EECS 183 final project, we designed and implemented a C++ game called “Elevators”. The game’s premise tasked us with controlling three independent elevators within a building to efficiently transport people to their destination floors. Each passenger was assigned a randomly generated destination and an anger level that increased the longer they waited to be picked up. If a passenger’s anger level grew too high without being picked up, it triggered a penalty that reduced the player’s overall score. The goal was to minimize these penalties while maximizing the number of passengers successfully delivered during a limited time frame.Developing the Base StrategyOur initial implementation focused on creating a functional strategy for controlling the elevators’ movement. This strategy assigned each floor a priority score, calculated based on three main factors: the number of people waiting at the floor, their cumulative anger levels, and the distance between the floor and the nearest available elevator. We assigned weight multipliers to each of these parameters, combining them into a scoring formula that allowed the program to determine which floor had the highest priority at any given time. The nearest available elevator was then sent to this high-priority floor.Once an elevator arrived and picked up passengers, it determined its next movement direction (up or down) based on the passengers’ desired floors and their anger levels. This ensured that the elevators followed a logical flow rather than bouncing unpredictably between floors.Incorporating Machine Learning for OptimizationWhile the base strategy provided a solid foundation, manually tuning the weight multipliers for optimal performance was an arduous and inefficient process. To address this challenge, we integrated machine learning concepts—including perceptron models, reinforcement learning, and backpropagation—to automate the process of optimizing the weights.We began by modifying the game files to introduce two key classes. The first was a Weight Combination Class that stored various combinations of weights and allowed us to test them systematically. The second was a Game Statistics Class that tracked performance metrics for each simulation, including the total score, the number of penalties incurred, and the number of passengers successfully delivered. These modifications enabled us to pass a set of weight combinations into the game, simulate an entire run, and return detailed statistics about the outcome.Simulation Framework and Search AlgorithmOnce our infrastructure was complete, we executed a step search across a vast range of possible weight combinations. This search involved simulating over 20 million games to systematically identify the optimal set of weights that maximized efficiency while minimizing penalties. Each simulation run used a different combination of weights, and we analyzed the corresponding performance metrics to refine our approach.To prevent overfitting—a common issue where an algorithm performs well only under specific conditions—we implemented regularization techniques that penalized extreme weight values. This ensured that the final weight combinations were generalizable and performed well across a wide variety of randomized game scenarios.Final Results and RecognitionAfter extensive testing and optimization, our AI-controlled strategy achieved outstanding results, surpassing the baseline approach in terms of passengers delivered, penalties avoided, and overall score. This comprehensive, data-driven approach to optimization earned our team the Grand Prize at the EECS 183 Final Project Showcase for creating the most effective and innovative implementation of the “Elevators” game.This project demonstrated our ability to integrate C++ programming concepts with machine learning methodologies to solve complex optimization problems. It required designing large-scale simulations, developing custom data structures, and implementing robust, generalizable algorithms—all valuable skills for tackling real-world software challenges.
ERA Centennial Convention
JULY 2023
The ERA Centennial Convention, held from July 21 to 22, 2023, in Seneca Falls, NY, marked a monumental milestone in the fight for constitutional equality, celebrating 100 years since the introduction of the Equal Rights Amendment (ERA). Organized by Generation Ratify, Equal Rights Action, and Columbia Law School’s ERA Project, the convention brought together activists, scholars, and advocates to reflect on a century of advocacy while setting bold intentions for the future. The event was both symbolic and action-oriented, hosted in the historic First Presbyterian Church of Seneca Falls—the very location where Alice Paul unveiled the ERA in 1923. The goal was clear: to honor the past, galvanize the present, and forge a path toward full constitutional recognition of the ERA.Visual and Brand DesignAs the visual and brand designer for the ERA Centennial Convention, I was responsible for developing a cohesive identity that reflected the convention’s values of historical reverence, intersectional feminism, and grassroots action. My task was not just to create event visuals but to design an experience where attendees felt immersed in the rich legacy of the ERA movement while recognizing their role in its future. I oversaw the design of all digital and physical materials, including social media graphics, printed programs, banners, and workshop resources.I approached the branding process with the goal of weaving together the past and present. The design aesthetic was centered on circular imagery that represented the enduring ripple effect of the fight for equality. This motif appeared prominently across the convention’s materials, echoing the familiar “ERA YES” button, a historic symbol of the ERA campaign. Archival photographs of suffrage parades and ERA demonstrations were layered into the backgrounds, lending historical depth to the modern visual elements. The green and white color palette, a nod to the suffragist movement, reinforced the connection between past and present struggles while evoking a sense of continuity and solidarity. Typography choices balanced boldness with accessibility, ensuring clarity in everything from large-scale banners to printed handouts.The convention’s purpose of fostering an inclusive and intersectional feminist movement also informed every aspect of the visual narrative. The promotional materials for the “Reimagining Gender Justice” workshop series, held in the weeks leading up to the convention, highlighted a diverse coalition of voices and themes—ranging from the contributions of queer activists and women of color to discussions about constitutional reform and global gender justice. These designs needed to resonate with both seasoned advocates and newcomers, providing a unified but dynamic invitation to join the movement.AccessibilityMy approach emphasized accessibility as well as aesthetics. Text and graphic elements adhered to high-contrast standards to ensure readability, especially for event signage designed to guide attendees through the church and surrounding venues. The print materials were organized to provide participants with a clear roadmap of each day’s events, while maintaining a sleek and visually engaging style. The large-scale banners served as focal points in the event space, unifying the visual environment and reinforcing the core themes of legacy and action.ConclusionThe final result was a branding suite that not only captured the historic significance of the convention but also amplified its call to action. By grounding the visual identity in the language of activism and commemoration, I aimed to create a design that felt celebratory yet urgent. The branding underscored the importance of the ERA’s legacy while reminding attendees that the fight for constitutional equality is still unfinished. Ultimately, the ERA Centennial Convention was not only a reflection on the past but a declaration of intent for the future, and I am proud to have played a role in visually shaping that message.
ROAM
DECEMBER 2022
About ROAMROAM is a specialized marketplace designed to support 3D model and asset creators working within the metaverse and virtual reality spaces. This platform addresses the growing need for a centralized space where creators can upload, showcase, and sell their work while benefiting from strong protections against copyright infringement and unauthorized use. The current landscape often forces creators to sell their assets through generalized platforms like Gumroad or informal methods such as direct sales through Discord, neither of which are optimized for 3D assets or provide adequate protections. ROAM differentiates itself by focusing exclusively on 3D content and implementing cutting-edge digital rights management (DRM) and proprietary watermarking technology, specifically engineered to protect 3D models. This ensures that creators retain control over their intellectual property while offering buyers confidence in the authenticity of the assets they purchase.The brand and platform were designed with three core objectives: to bridge the gap between VR content creators by providing a dedicated space to showcase their work, to simplify the process of discovering and purchasing 3D models and assets, and to encourage creators to return to the platform through innovative protection mechanisms that foster trust and security.
The BrandIn leading the creation of ROAM’s brand identity and website, I drew inspiration from the “://” symbol in URLs, which represents the foundational structure of the internet, reimagining it as a symbol of connection in the web3 era. The brand reflects the intersection of technology, creativity, and security, embodying a sleek and modern aesthetic that resonates with the target audience of digital artists and developers.
The WebsiteThe website was designed to prioritize user experience, making it intuitive for creators to upload their work and for buyers to search and browse assets. Special attention was given to creating frictionless workflows, including advanced search and filtering tools tailored to the unique attributes of 3D models. The platform also features a comprehensive profile system, allowing creators to showcase their full body of work and build their reputations within the community.
My role encompassed the complete development of the brand strategy, visual identity, and user-facing web design. I ensured that the platform’s visual language and functionality aligned seamlessly with its mission to empower creators by providing a secure, user-friendly space to share their work, generate revenue, and protect their creations in an increasingly decentralized digital landscape.
Stately Credit
MARCH 2022
Designing the UI/UX for Stately Credit was an exciting opportunity to merge functionality and aesthetics in a way that simplifies and empowers users’ financial lives. Stately Credit is a fintech startup that provides an all-in-one banking solution, integrating personal banking, savings, budgeting, payday loans, and financial education within a single, intuitive platform. The challenge was to create a design system that seamlessly translates across both mobile and web platforms, maintaining consistency while catering to the unique interaction patterns of each.A core component of the project was crafting a dynamic yet user-friendly dashboard where users could view and manage all their financial information at a glance. The design needed to balance clarity with depth, allowing users to quickly understand their financial standing while offering robust customization features. One of Stately Credit’s standout features, “Pockets,” enables users to section their bank accounts into customizable sub-categories for specific savings goals or expenses. I designed an interactive, visual representation of these Pockets that allows users to easily allocate funds with each paycheck and track their progress. Additionally, I incorporated automatic budgeting features that empower users to establish default deposit behaviors, funneling portions of their income directly into savings or expenses as soon as their paycheck arrives.Creating a cohesive design system was critical for ensuring a seamless experience across devices. This included establishing a modern, yet approachable visual language, complete with consistent typography, iconography, and UI components. Special attention was given to accessibility and responsiveness, ensuring the platform feels intuitive and inclusive for users across diverse financial literacy levels. I also developed user flows that reduce friction, allowing users to interact with their finances in a more thoughtful, guided way without feeling overwhelmed by complexity.Throughout the design process, I collaborated closely with product managers and engineers to refine interactive prototypes, ensuring that each element—from data visualizations to in-app financial education resources—worked as intended and felt fluid in real use cases. Usability testing played a key role in iterating on these features, as I gathered insights from potential users to ensure the interface addressed real pain points while maintaining a clean, minimalist aesthetic.This project exemplifies my ability to balance innovation with practicality, delivering a user-centric experience that simplifies complex financial tasks. The end result is a platform that not only offers financial control and transparency but also encourages users to build healthy financial habits through intuitive design.
Mobile App
Web App
THOYEN Redesign
FEBRUARY 2021
In early 2021, I was recruited to redesign the user interface for THOYEN, an innovative platform akin to TaskRabbit, specifically geared toward college students. THOYEN’s mission is to empower students to earn side income by completing odd jobs such as cleaning, moving assistance, and tutoring, while simultaneously providing businesses and customers an efficient way to have their needs met within their campus communities. The platform features an automatic job-matching system that assigns tasks to users based on their profiles, allowing students to either accept or decline jobs according to their availability and preferences.My role in this project was to create a comprehensive, modern design system that could be seamlessly implemented across both mobile and web interfaces. My approach prioritized accessibility, intuitive user flows, and visual consistency, ensuring that the experience remained simple and engaging for a wide range of users, including busy students managing multiple priorities and local customers seeking reliable service.The project began with a complete audit of the existing user experience and UI components. I collaborated closely with stakeholders to identify key pain points, particularly in areas such as profile customization, payment processing, and task tracking. My research informed the creation of a cohesive visual language that incorporated clean typography, purposeful color contrasts, and dynamic, user-friendly icons. One of the central challenges was balancing the platform’s dual-sided nature—catering to both task providers and customers—while maintaining a unified interface that felt approachable and empowering for both user types.In redesigning the dashboard, I introduced an updated structure that provides users with a clear snapshot of their current earnings, performance ratings, and available tasks. This interface emphasizes at-a-glance information, supported by an easily navigable bottom navigation bar for core actions such as viewing active tasks, managing schedules, and updating profiles. Additionally, I incorporated smooth micro-interactions and feedback mechanisms to create a sense of responsiveness and delight, especially when users accept tasks or complete transactions.The payment and account management features received a substantial overhaul. I introduced an intuitive card and bank linking interface that streamlines the process for users, ensuring that their financial information is secure while maintaining clarity. Throughout this process, I adhered to best practices for UI accessibility, including text scaling for readability and ensuring button sizes and tap zones were optimized for mobile usage.The promotional features, such as rewards and discounts, were reimagined with a focus on student-centric benefits. I designed an offers section that visually highlights active deals with engaging card layouts that draw attention to key details while remaining unobtrusive.Ultimately, my redesign of THOYEN aimed to elevate the platform’s usability and aesthetic appeal, making it an indispensable resource for students navigating the gig economy. By introducing a scalable design system, I ensured the platform’s components could be easily adapted and expanded as the app grows. The final outcome is a dynamic, student-friendly platform that maintains a polished and professional edge, reflecting THOYEN’s commitment to creating meaningful work opportunities within college communities.
ONE Finance Redesign
DECEMBER 2020
For this project, I set out to redesign ONE Finance’s mobile app to create a more intuitive and visually engaging user experience while addressing the functional challenges I encountered as a customer. The app’s core strength is its innovative “Pockets” system, which allows users to organize and allocate funds to different categories like “Utilities,” “Savings Goals,” and more. However, I found that the user interface made this feature feel cumbersome rather than empowering, with unnecessary friction in accessing key functionality like virtual cards, linked transactions, and spending insights.My goal was to reimagine the user experience with a modern, approachable design system that maximizes both form and function. I began by mapping out the user journey, identifying pain points in navigation, and sketching improved workflows to make key actions—such as creating a virtual card for a specific pocket or linking merchant categories to spending rules—seamless and self-explanatory.In my redesign, I created a sleek visual hierarchy that improves clarity and reduces cognitive load. I introduced modular card components for each pocket, which not only display the balance and recent activity but also surface relevant controls, such as toggles for auto-save and spend limits, without additional layers of navigation. The updated UI incorporates consistent yet playful design accents—such as subtle shadows and contextual highlights—to create a sense of depth and engagement without feeling cluttered.A significant focus of my redesign was the creation of a comprehensive design system that works fluidly across both light and dark modes. I meticulously chose typography, iconography, and color palettes to enhance readability while maintaining a consistent brand identity. The result is a flexible, scalable system that adapts seamlessly to different screens and use cases. The light mode emphasizes clarity and warmth, while the dark mode offers a sleek, high-contrast alternative for low-light environments, ensuring accessibility for all users.In addition to visual enhancements, I overhauled the virtual card management interface, ensuring users can quickly generate, manage, and track virtual cards tied to specific pockets with minimal friction. Each virtual card now features customizable labels, usage limits, and expiration options in a single cohesive view, simplifying a previously fragmented experience.This project demonstrates my commitment to creating user-centered financial tools that not only meet users’ needs but also enhance their daily interactions with their finances. The result is a thoughtfully designed mobile banking experience that combines innovation and usability, empowering users to stay organized and in control of their money while enjoying a refined and cohesive interface. This passion project was an opportunity to merge my design expertise with personal experience as a customer, crafting a solution that addresses real-world frustrations and elevates the digital banking experience.


























































































































































